To není správně. Máš tam toho příliš málo, a trochu si pleteš značky.
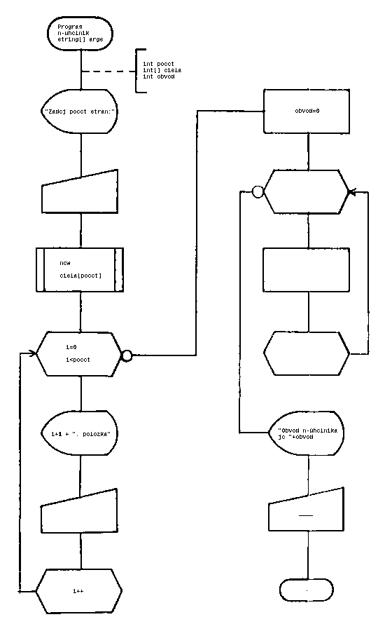
Kosodélník je symbol pro obecný vstup/výstup, nikoliv deklarace proměnných nebo zpracování. Deklarace je viditelnější v komentáři a zpracování je čistý obdélník. A co dělají ty prázdné cykly? Navíc ležatý kosočtverec - větvení - je vhodnější pro použití s goto v nestrukturovaných jazycích, zatímco normální cyklus se značí šestiúhelníkem, který ho může uvozovat i z obou stran, podle typu cyklu.
Obstarej si knihu
Algoritmizace od Jany Pšenčíkové z roku 2009, tam jsou vývojové diagramy velmi pěkně vysvětlené, a řada dalších věcí také. Ona se už bude asi trochu hůře shánět, ale naštěstí jí někdo "uložil"

Tady máš kousek na ukázku:
https://www.virtbook.cz/?cast=Soubor&id=1183
Ono je víc způsobů jak vývojové diagramy kreslit, takhle bych si to předstatoval já:

- n-uhelnik.png (4.34 KiB) Zobrazeno 1499 x
Doplnit chybějící obsah podle svého kódu snad dokážeš sám, kdyžtak si to přizpůsob zvyklostem své školy. Negované větve jsou značené malým kroužkem, místo těch tvých mínusů. Ty jsou totiž trochu matoucí, protože je možné větvit podle výsledku podmínky
+,
-, nebo
0. Takže vhodnější by bylo psát tam 1 a 0 nebo True a False. Případně česky Ano a Ne.