Výběr routeru a následné propojení.
Moderátoři: Mods_junior, Mods_senior, HW spec team
Výběr routeru a následné propojení.
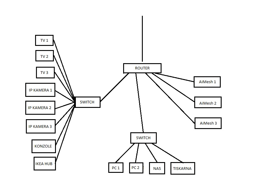
Ahoj, prosím o pomoc s výběrem síťových zařízení a následným propojením.
Rád bych pořídil nějaký kvalitní router. Přímo za router bych dal 16ti portový gigabitový switch a z něj dále rozvedl co potřebuji. Asi 10m daleko od routeru bych pořídil další switch, 8mi portový, a tam bych zapojil další zařízení. Dále bych různě po domě rozvedl 3x AiMesh zařízení, tak abych rozšířil wifi o další patra a zahradu.
- Je zapojení viz obrázek reálné ?
- Jaký router a switch doporučíte ?
- Jaké AiMesh zařízení pro rozšíření sítě ?
- Bude NAS dostupný pro všechna zařízení ?
__________________________________________________________________________________________________________
1. Typ a výrobce routeru, který tam máš teď? = TP-Link TD-w9960 ( dostal jsem zadarmo a hledám nový )
2. Typ připojení (LAN, WiFi, LTE, DSl..)? = VDSL2+ telefoní linka
3. Požaduješ WiFi? 2,4GHz, 5GHz? WiFi6 (802.11ax)? Zabezpečení WPA3? = ANO, 2,4 i 5GHz
4. Kolik zařízení bude k routeru připojeno? = 2x PC, tiskárna, NAS, IP kamery, herní konzole, 3x televize, IKEA smarthub.
5. Funkce routeru = rodičovská kontrola a AiMesh
6. Požaduješ DLNA, USB port atd? ANO USB 3
7. Rychlost internetu dle smlouvy? 50/5 Mb/s
__________________________________________________________________________________________________________
Děkuji za rady.
Rád bych pořídil nějaký kvalitní router. Přímo za router bych dal 16ti portový gigabitový switch a z něj dále rozvedl co potřebuji. Asi 10m daleko od routeru bych pořídil další switch, 8mi portový, a tam bych zapojil další zařízení. Dále bych různě po domě rozvedl 3x AiMesh zařízení, tak abych rozšířil wifi o další patra a zahradu.
- Je zapojení viz obrázek reálné ?
- Jaký router a switch doporučíte ?
- Jaké AiMesh zařízení pro rozšíření sítě ?
- Bude NAS dostupný pro všechna zařízení ?
__________________________________________________________________________________________________________
1. Typ a výrobce routeru, který tam máš teď? = TP-Link TD-w9960 ( dostal jsem zadarmo a hledám nový )
2. Typ připojení (LAN, WiFi, LTE, DSl..)? = VDSL2+ telefoní linka
3. Požaduješ WiFi? 2,4GHz, 5GHz? WiFi6 (802.11ax)? Zabezpečení WPA3? = ANO, 2,4 i 5GHz
4. Kolik zařízení bude k routeru připojeno? = 2x PC, tiskárna, NAS, IP kamery, herní konzole, 3x televize, IKEA smarthub.
5. Funkce routeru = rodičovská kontrola a AiMesh
6. Požaduješ DLNA, USB port atd? ANO USB 3
7. Rychlost internetu dle smlouvy? 50/5 Mb/s
__________________________________________________________________________________________________________
Děkuji za rady.
-
Uziv00
Re: Výběr routeru a následné propojení.
Prosím upřesní bod 3:
Požaduješ wifi6?
Požaduješ WPA3?
Napsat ano na 3 otázka není zrovna nejlepší nápad...
Jinak je třeba, aby v případě wpa3 uměly tento protokol všechny zařízení.
A ten tvůj plánek samozřejmě reálný je.
Požaduješ wifi6?
Požaduješ WPA3?
Napsat ano na 3 otázka není zrovna nejlepší nápad...
Jinak je třeba, aby v případě wpa3 uměly tento protokol všechny zařízení.
A ten tvůj plánek samozřejmě reálný je.
Re: Výběr routeru a následné propojení.
wifi6 nepotřebuji, standarní 2,4 a 5 postačí. Wifi bude sloužit primárně pro telefony a tablety a dále pro regulaci topení, všude po domě jsou wifi termostaty. Doporučil bys zvýšené zabezpečení v tomto případě ?
-
Uziv00
Re: Výběr routeru a následné propojení.
Jediné rozumné zabezpečení je nikdy nic takového nepoužívat. A pokud má být něco inteligentního, pak propojené drátem.
Re: Výběr routeru a následné propojení.
Na dráty už je v našem případě pozdě. Původně se s wifi regulací vůbec nepočítalo, nakonec se ale pořídili termostaty co to umožňují a mají na to nějakou speciální aplikaci. Předpokládám že ta aplikace má snad nějaké zabezpečení, alespoň doufám.
Dodatečně přidáno po 1 minutě 44 vteřinách:
jak prosímtě fungují ty AiMesh zařízení ? To musím pořídit všechna zařízení od stejného výrobce ? Nebo stačí aby to podporovalo AiMesh a pak se to spáruje ?
Dodatečně přidáno po 1 minutě 44 vteřinách:
jak prosímtě fungují ty AiMesh zařízení ? To musím pořídit všechna zařízení od stejného výrobce ? Nebo stačí aby to podporovalo AiMesh a pak se to spáruje ?
-
Uziv00
Re: Výběr routeru a následné propojení.
Jak funguje mesh je popsáno v článku.
Zařízení musí být kompatibilní. V nynější době to znamená od jednoho výrobce.
Zařízení musí být kompatibilní. V nynější době to znamená od jednoho výrobce.
Re: Výběr routeru a následné propojení.
Poraď prosím s výběrem, jaký router, switch a další AiMesh zařízení bys doporučil ?
-
Uziv00
Re: Výběr routeru a následné propojení.
Modemrouter: https://www.czc.cz/asus-dsl-ac68u-ac190 ... 29/produkt
Jako mesh prvky 2x https://www.czc.cz/asus-rt-ac66u-b1-ac1 ... 51/produkt
Pokud se spokojíš s nižší rychlostí wifi, pak můžeš zvolit lyru: https://www.mironet.cz/asus-lyra-mapac1 ... +dp374990/
popřípadě pokud by ti stačily jen dva prvky - https://www.mironet.cz/asus-lyra-mapac1 ... +dp374991/
Něco o lyře zde: viewtopic.php?f=41&t=190254
16-ti portový switch třeba: https://www.czc.cz/tp-link-tl-sg116/250712/produkt
8-mi portový: https://www.czc.cz/tp-link-tl-sg108/122874/produkt
Jako mesh prvky 2x https://www.czc.cz/asus-rt-ac66u-b1-ac1 ... 51/produkt
Pokud se spokojíš s nižší rychlostí wifi, pak můžeš zvolit lyru: https://www.mironet.cz/asus-lyra-mapac1 ... +dp374990/
popřípadě pokud by ti stačily jen dva prvky - https://www.mironet.cz/asus-lyra-mapac1 ... +dp374991/
Něco o lyře zde: viewtopic.php?f=41&t=190254
16-ti portový switch třeba: https://www.czc.cz/tp-link-tl-sg116/250712/produkt
8-mi portový: https://www.czc.cz/tp-link-tl-sg108/122874/produkt
Re: Výběr routeru a následné propojení.
Děkuji za informace, ta lyra vypadá moc dobře, přečtu si recenzi a podívám se na to.
Je zde něco, na co si dát pozor se síťováním a zapojováním?
Je třeba jedno, jaký ethernetový kabel koupím? Liší se nějak?
Je zde něco, na co si dát pozor se síťováním a zapojováním?
Je třeba jedno, jaký ethernetový kabel koupím? Liší se nějak?
-
Uziv00
Re: Výběr routeru a následné propojení.
Všechny kabely musí být minimálně kategorie cat5e. Jinak je to bez komplikací.
-
- Podobná témata
- Odpovědi
- Zobrazení
- Poslední příspěvek
-
- 1 Odpovědi
- 3713 Zobrazení
-
Poslední příspěvek od Melvidor
-
- 16 Odpovědi
- 14841 Zobrazení
-
Poslední příspěvek od šulda
-
- 9 Odpovědi
- 7265 Zobrazení
-
Poslední příspěvek od VojtouNerCZ
-
- 7 Odpovědi
- 6154 Zobrazení
-
Poslední příspěvek od HelFix
-
- 4 Odpovědi
- 2075 Zobrazení
-
Poslední příspěvek od helpmeboys
